大孔树脂在红霉素提取中的应用进展
2007-03-31 23:37:26 来源:国外医药抗生素分册 评论:0 点击:
红霉素在临床上的应用近年来日益拓宽,除了用于抗革兰氏阳性菌,还可用于抗部分革兰氏阴性菌和细胞内病原体(枝原体、衣原体和军团菌等)引起的感染[1];红霉素衍生物如:阿奇霉素、克拉霉素和罗红霉素在临床上的广泛使用及新剂型(如红霉素肠溶微丸胶囊)的开发[2],使红霉素原料用量大幅度增加,20世纪60年代发展起来的采用大孔树脂从发酵液中分离提取红霉素的技术[3],受到科技界和产业界人士的关注。用吸附法或离子交换法实现分离提取红霉素时,由于红霉素是由红霉内酯(erythromolide)与德糖胺(desosamine)和克拉定糖(cladinose)缩合而成的碱性苷,分子较大,用一般树脂分离是困难的,这是采用大孔树脂分离提取的原因之一。
1 大孔树脂和红霉素提取方法发展简史王格慧[4]在其论文中指出,1850年,Thompson和Way报道了用硫酸铵或碳酸铵处理土壤时,绝大部分的氨被吸收而析出钙盐,从此开始了对离子交换的研究;1906年,Gans等应用天然合成的硅酸盐(如:海绿砂、Na2Al2SiO3等)进行水的软化和糖的净化处理,离子交换开始用于工业水的软化。马建标等[5]在其著作中介绍:1935年,Adams等观察到某些合成树脂具有交换离子的能力,发表了由甲醛与苯酚、甲醛与芳香胺的缩聚高分子材料及其离子交换性能的研究报告,开创了合成离子交换树脂的方向。1944年,D′Alelio发明用苯乙烯和丙烯的衍生物合成质量比较优良的离子交换树脂,奠定了离子交换树脂的基础;随后,Dow化学公司开发了苯乙烯系磺酸型强酸性阳离子交换树脂,Rohm&Hass公司采用苯乙烯-二乙烯苯共聚物为骨架,开发了强碱型阴离子交换树脂;20世纪50年代,合成出大孔离子交换树脂,与凝胶型树脂相比,大孔网状树脂改善了吸附物质在树脂微孔结构中扩散的障碍,具有交换速度快、机械强度高和抗有机污染等优点,使得大孔树脂在更多的领域中得到了应用,这是离子交换技术发展的一个里程碑。1977年何炳林[6]以“吸附与吸附树脂”、1990年李伯庭[7]以“大孔吸附树脂在天然产物分离中的应用”、1991年顾觉奋[8]以“大孔网状吸附剂在抗生素分离纯化中的应用”、1997年马振山等[9]以“大孔吸附树脂在药学领域的应用”、2000年侯世祥等[10]以“大孔吸附树脂在中药复方分离纯化工艺中的应用”为题的综述报道,基本上概括了大孔吸附树脂的性质、影响因素与应用现状。一般采用溶媒萃取法、离子交换法、吸附法、沉淀法、大孔树脂法等分离提取红霉素[12]。
2 大孔树脂的筛选20世纪60年代,Samsonov等[3]系统地用磺酸型阳离子交换树脂、磷酸型阳离子交换树脂与羧酸型阳离子交换树脂进行了分离提取红霉素的研究,研究结果表明,溶胀系数(Sc)≥2.5的SBS-2、SBS-3和SDV-3磺酸型阳离子交换树脂对红霉素的吸附容量高,并且钠型磺酸离子交换树脂总是优于氢型;钠型磷酸离子交换树脂(Sc=3)对红霉素的吸附容量低(62mg/g树脂),是钠型磺酸离子交换树脂的一半;在羧酸型阳离子交换树脂KFU(Sc=2.8)、KB4-P2(Sc=3)和KFUH(Sc=2.65~3.1)三者中,钠型KFUH对红霉素显示出最佳的选择性吸附(1000mg/g树脂);表明钠型羧酸离子交换树脂优于钠型磺酸离子交换树脂,钠型磺酸离子交换树脂又优于钠型磷酸离子交换树脂。之后,对不同型号的大孔离子交换树脂或大孔网状吸附树脂进行了筛选研究[12~15],在离子交换树脂中,DiaionPK-204、DiaionPK-208与Dowex50W-X4离子交换树脂分离提取红霉素效果突出[12],吸附量分别为12.0、11.6及11.7mg/mL。在大孔吸附树脂中,华东化工学院E系列中以ED-D型号的树脂分离提取红霉素效果明显[14],吸附量为7.46×104U/mL,国外生产的XAD-16型号树脂分离提取红霉素效果最突出,吸附量为11.83×104U/g。
3 大孔树脂分离提取红霉素的影响因素
3.1 溶液pH值大孔树脂分离提取红霉素时,红霉素溶液pH范围因树脂而异,各文献报道不一,有的为6左右[3],有的为9~9.5[14],有的为9.2左右[16]。最佳pH确定,首先要考虑pH过高(pH>10以上)或过低(pH<5以下)对红霉素的稳定性极为不利,其次要兼顾分离材料本身结构特征对红霉素的吸附性能,要在实验研究基础上决定最佳pH值。
3.2 大孔树脂结构
大孔树脂的理化性质对分离提取红霉素效果影响很大,若比表面积大,空隙度高,吸附性能就优良[15]。如XAD-16吸附树脂比表面积为800m2/g,PT4吸附树脂比表面积为805m2/g,从而由发酵液分离提取红霉素表现出优良的吸附性能。大孔树脂空隙度不宜太大,一方面会影响大孔树脂的机械强度,影响其使用寿命;另一方面,影响对红霉素的吸收量,吸附红霉素起主要作用的孔径分布范围是5~15nm,尤其是直径在10~15nm的孔所起作用最大[15]。大孔树脂的颗粒度和孔度分布与其吸附红霉素的速度有关,颗粒度越小,吸附速度就越快,孔度分布适当,有利于红霉素向孔隙中扩散,也致使吸附速度加快。大孔离子交换树脂的交联度直接影响着吸附容量,交联度越大,吸附容量就越小,但也不能过小,否则影响其使用寿命,交联度最佳值在1%~5.5%范围内[12]。
3.3 吸附时间吸附时间的长短,即决定着吸附效率,也决定着红霉素的生产周期。大孔树脂分离提取红霉素的静态与动态吸附实验结果表明,吸附量达到其阈值后,随着吸附时间的增加,吸附量上升幅度几乎不变,吸附效率有所下降,相反,随着生产周期延长,动力消耗和大孔树脂破损会增加[14~15]。所以,控制好吸附时间是大孔树脂分离提取红霉素一个重要工艺环节。不同大孔树脂分离提取红霉素的吸附时间有差异,例如ED-D吸附树脂[14],吸附时间控制在6h左右为好(滤液浓度5350u/mL,pH=9.62),XAD-16吸附树脂与PT4吸附树脂[15],吸附时间在11h左右为宜(滤液浓度2950u/mL,pH=9.2,流速为4BV/h)。
3.4 解吸速度一般而言,解吸速度慢有利于解吸。在实际应用中,大孔树脂的选择、洗脱剂的种类、体系温度条件一般都已经确定,当大孔树脂达到吸附量饱和点后,即进行解吸,其中洗脱流速对解吸速度和解吸率有直接影响。如严希康等报道,对ED-D吸附树脂,应用酮类洗脱剂,洗脱流速为=1/50,解吸速度为1/150,解吸率可达91.9%。陈骏等[15]对PT4吸附树脂采用乙酸丁酯进行解吸实验,确定洗脱流速0.5BV/h,洗脱峰相对集中,解吸率在92%左右。
3.5 洗脱剂在理论上,把红霉素从大孔树脂上洗脱下来的洗脱剂,应该能使大孔树脂溶胀,这样可减少红霉素与大孔树脂之间的吸引力,同时也应是溶解红霉素的良好溶剂,并对红霉素不带来二次污染(如色素)。在洗脱效果与洗脱液中色素含量少方面以酯类洗脱剂最好[13~15],洗脱率达90%以上。酮类洗脱剂丙酮对红霉素洗脱效果与酯类相当[12,14~15],后续提取过程比较简单,但洗脱液中色素含量较高,不利于产品的最终质量。乙醇对红霉素洗脱效果稍差,能与水互溶,但也易将色素带入洗脱液中。Samsonov等使用氨丙酮溶液和氨硼酸溶液,Fujita等提出应用氨和醇(如甲醇或乙醇或异丙醇)的混合溶液为洗脱剂,洗脱率达85%以上,但对劳动保护有较高的要求。
3.6 大孔树脂投加量大孔树脂投加量对吸附红霉素量有直接的影响[14],从发酵液中分离提取红霉素投加大孔树脂量的准则是:与发酵液量的比例要恰当,既要保证大孔树脂达到最大限度的吸附量,又要使滤液中红霉素的浓度达最低。严希康等[15]报道了大孔树脂投加量与吸附红霉素量的研究结果,树脂投加量少,虽单位树脂吸附红霉素量增加,但滤液中红霉素含量也高,树脂的吸附率低;树脂投加量高,虽滤液中红霉素含量低,但单位树脂吸附红霉素量减少,树脂的利用率降低。在实际应用中,兼顾两方面的要求,使红霉素损失尽量少,树脂的利用率较高。他们以ED-D型号的树脂采用静态吸附法研究发现,大孔树脂的投加量与发酵液量的比例以控制在6%左右为宜,如果采用动态吸附法分离提取红霉素,可用串柱的方法解决。
4 大孔树脂分离提取红霉素的特点(1)大孔树脂分离红霉素作用原理主要是离子交换作用,大孔结构有利于红霉素在树脂内的扩散,因而显示出较高的收率和一定的选择性;(2)大孔网状树脂改善了吸附物质在树脂微孔结构中扩散的障碍,具有吸附速度快、机械强度高和抗有机污染强的特点;(3)大孔树脂再生较困难,需碱水浸泡和水洗等工序,能耗较大;(4)大孔树脂吸附红霉素效果易受发酵液流速与浓度影响。
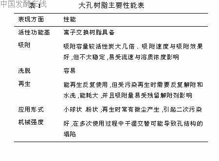
5 发展趋势随着对红霉素原料的需求激增和国际市场竞争的加剧,人们对从发酵液中分离提取红霉素的分离材料又提出了新的要求:(1)吸附量要大,吸附速度要快;(2)选择吸附能力强,可将溶液里的红霉素有选择地分离出来,大大缩减生产流程;(3)在被吸附及洗脱液中稳定性高,机械强度好,经久耐用;(4)脱附容易,能反复使用,缩短生产周期,大幅度降低生产成本;(5)可简单方便地再生,所需时间短,能耗少,物美价廉又能大量供应,在吸附过程中又有氧化还原功能,达到高效分离纯化,提高产品质量与收率,增强产品的市场竞争能力;(6)应用形式灵活,可以多种形式使用(如纱线、织物、纤维束、膜等),以及品种多,可根据不同要求使用不同品种。(7)接触红霉素发酵液界面大。近年来国内外研制生产的多种大孔树脂在很大程度上能满足上述要求,但是在性能方面,有许多局限,参见表1。要使大孔树脂满足上述新要求,就要解决大孔树脂在某些性能方面的局限性,下面的方法可供进一步研究:(1)增大比表面积,使吸附量增大,并加快吸附速度;(2)增加活性功能基,以加强选择吸附性;(3)简化再生工艺,减少能耗;(4)改变应用形状,能以多种形式使用(如纱线、织物、纤维束、膜等)。增大比表面积的有效方法之一,就要从物理形状着手,改球状、粉状为纤维状,使比表面积增加,又有利于在纤维表面接枝活性功能基,增强分离物质的选择性,同时又便于以纤维束、网状、膜等不同厚度和形式填装于各种分离设备中。球状、粉状的大孔树脂将逐渐被纤维状分离材料所替代是当前抗生素的分离提取研究中新的方向。

相关热词搜索:红霉素
上一篇:Co2+对红霉素生物合成过程的影响
下一篇:纳豆芽孢杆菌的发酵工艺研究
评论排行
- ·中国发酵企业数据库(4)
- ·(4)
- ·CoQ10高产菌株选育的研究进展(2)
- ·抗生素发酵工艺所用冷却塔的性能分析及处理(1)
- ·微生物菌种选育技术.rar(1)
- ·发酵生产染菌及其防治(1)
- ·赤藓糖醇发酵工艺研究(1)
- ·重组AiiA 蛋白可溶性表达及发酵条件优化(1)
- ·生物反应器设计软件_发酵罐绿色版(1)
- ·酵母粉、酵母浸粉的区别(1)
- ·雷帕霉素研究进展(1)
- ·透明质酸用途和行业概况(1)
- ·黄酒制作工艺(1)
- ·水解(酸化)工艺与厌氧发酵的区别(1)
- ·糖蜜酒精废液处理过程中产生的微生物蛋...(1)
- ·紫杉醇高产菌发酵产物的分离、纯化和鉴定(1)

