啤酒生产中大肠菌群的检测及控制
2010-07-30 11:47:53 来源:本站原创 评论:0 点击:
大肠菌群指那些能发酵乳糖、产酸产气、需氧和兼性厌氧的革兰氏阴性无芽孢杆菌。大肠菌群的存在表明系统已经受到粪便污染,并可能有肠道致病菌存在,因此可能通过污染的食品引起肠道传染病的流行。对于食品行业来讲,做好大肠菌群的检测和防御工作,至关重要。本文根据作者的经验,谈谈啤酒生产过程中大肠菌群的检测及控制。
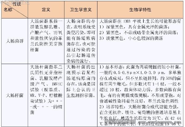
1. 大肠菌群与大肠杆菌的比较
大肠菌群与大肠杆菌的定义范围不同,其体现的特性也有差别,主要区别见表1所示。

2. 大肠菌群的检测综述
目前食品行业测定大肠菌群的方法有国标法(GB)、行标法(SN)和快速检测法(3M)。三种方法各有特点,其中,国家标准采用三步法:1)乳糖发酵试验:样品稀释后,选择三个稀释度,每个稀释度接种三管乳糖胆盐发酵管。36±1℃培养48±2h,观察是否产气。2)分离培养:将产气发酵管培养物转种于伊红美蓝琼脂平板上,36±1℃培养18h—24h,观察菌落形态。3)证实试验:挑取平板上的可疑菌落,进行革兰氏染色观察。同时接种乳糖发酵管36±1℃培养24±2h,观察产气情况。报告:根据证实为大肠杆菌阳性的管数,查MPN表,报告每100ml(g)大肠菌群的MPN值;行标法采用两步法:1)推测试验:样品稀释后,选择三个稀释度,每个稀释度接种三管LST肉汤。36±1℃培养48±2h,观察是否产气。2)证实试验:将产气管培养物接种煌绿乳糖胆盐(BGLB)肉汤管中,36±1℃培养48±2h,观察是否产气。以BGLB产气为阳性。查文章来源华夏酒报MPN表,报告每ml(g)样品中大肠菌群的MPN值。两种方法的比较结果见表2所示。

因为采取的检测方法、过程和试剂的差异,利用国标法(GB)和商检法(SN)检测啤酒中的大肠菌群时,得出的结论也很难绝对一致,通常商检法(SN)的检测结果比国标法(GB)的检测结果稍高一些,这可能是国标法比商检法对杂菌控制更为严格的缘故。另外采用3M快速检测法检测大肠菌群时使用的是固体培养基直接计数,而GB和SN的检测都是经过液体培养基增菌的。原理不一样,结果也会有偏差,使用时应该以国标为基准进行合理校正,以增加检测结果的可信任度和可比性。
3. 检测过程中的注意事项
3.1 取样时的注意事项
无菌取样时,应注意如下几点:
1)取样时,要针对取样容器的结构、材质和理化性质,选择酒精擦拭、火焰燃烧等适当的灭菌方式进行取样口表面灭菌,其中在使用灭菌时,应当注意灭菌的起始位置和运动方向,防止因冷凝水沉积,而影响检测结果。
2)在对容器或管道进行液体无菌取样时,要充分排除和主题基质不一致的前端样品,排除量一般为端口体积的2—3倍为宜,以确实保证取样的代表性,排出的样品要用导管导入排污口或者进行回收,以减少损失,避免污染。
3) 取样时应尽快取样,尽快处理,防止样品受到二次污染或者因为环境条件的变化引起样品中微生物的生长、繁殖和死亡,造成不应有的检测误差。
4)取样时最好使用专门的取样器配合取样,以避免产生二次污染,尤其对于那些结构复杂的取样口容器,应尽量避免取样口表面、内容物或者空气对样品造成污染,使检测结果造成假阳性。
5) 取样完毕,要用清水轻轻冲洗取样口内外表面,确保没有积水或者酒液残存时,用75%的酒精进行擦拭灭菌,最后用拖把将地面擦洗干净,工具按规定放到固定的地方。
3.2 发酵试验时的注意事项
检验的第一步是做发酵试验,以观察产酸和产气现象。做发酵试验时,应注意如下几点:
1)乳糖发酵管做法是大试管中装一支倒立的小管,然后加入乳糖发酵液9ml—10ml,以超过小试管1cm—2cm为宜。然后灭菌,灭菌后防止小试管中产生气泡,避免检测结果出现假阳性。
2) 观察产气时,主要看小导管里面是否有气泡,有时为了把握,也可以在培养的次日,摇动试管仔细观看发酵液和管壁有无小气泡上浮,有其中之一者就可以判断有产气现象发生。
3) 大肠杆菌是产酸产气的,但是产气是中间产物,而产酸是最终产物,所以说产气不一定就有大肠杆菌,而产酸就可能有大肠杆菌。
4) 为了判断大肠菌群的存在,有时可以通过观察产气量或者基质颜色的变化幅度,来定性判断样品是否含有大肠菌群,对于检测来说是一个捷径,但实际上把握性不大,还需要进一步的分离培养。
3.3 分离培养时的注意事项
对于产酸和产气的培养液,还要进行分离培养,以通过观察菌落颜色和形态,来判断样品中有无大肠菌群。分离培养时,应注意以下几点:
1) 结晶紫中性红胆盐琼脂,是大肠菌群固体培养基测定法时用到的,正常应在使用前临时配制,放置时间最好不要超过3小时。
2)结晶紫中性红胆盐琼脂在配制文章来源:cnwinenews.com时,要保证充分的煮沸和搅拌,一般应煮沸2分钟以上,以使培养基成份完全溶解,直至没有泡沫为止,最后将其温度冷却到45℃—50℃时使用。
3) 按9管法测定大肠菌群时,要按实际产酸产气的数量进行一一转接,也就是说,如果9支发酵管全部产气,那么要接种9个伊红美兰琼平板。当然如果操作熟练的话,一个平板可以划线接种两支或更多的发酵管,但一定要标明稀释度,作好标记,以防混淆。
4)在用接种环从产气的发酵管转种至伊红美兰琼脂(EMB琼脂)平板过程中,划线要均匀一致,且要注意每转种一次,接种环要进行彻底灼烧,以免交叉污染。
5)制取培养及时,要加入胆盐、十二烷基硫酸钠、洗衣粉、煌绿、龙胆紫、孔雀绿等抑菌剂,以抑制其它杂菌的活动,这样有益于大肠菌群细菌的挑选,但抑菌剂同样也会对大肠菌群中的某些菌株产生抑制作用。所以使用时要严格控制使用量,以免影响检测结果。
3.4 证实试验时的注意事项
首先观察培养菌落的颜色和特征,然后挑取典型菌落进行革兰氏染色进行证实试验。做证实试验时,应注意以下几点:
1)挑取菌落数与大肠菌群的检出率有密切关系,只挑取一个菌落,由于机率问题,尤其当菌落不典型时,很难避免假阴性的出现。所以挑菌落时一定要挑取典型菌落,如无典型菌落则应多挑几个,以增加检查的可靠性。
2)革兰氏染色主要取决于细胞壁的结构,做大肠菌群的染色试验时,应在培养后立即染色试验,避免因时间过长造成假阴性。
3)因为在酸性培养液中生长的细胞,蛋白质为碱性,不宜与碱性染色液染成牢固的颜色,容易出现假阴性,操作时要注意快速准确,把握好监测的时间。
4) 在做样品的涂片时,要注意厚薄均匀,不可过厚过密,以分散开为准,否则,使酒精在规定时间内脱色不易达到一致的结果,影响对试验结果的判断。
5) 在证实试验中用到的试剂,应按照规定现配现用或配成浓溶液,临用前稀释,以免药剂失效,影响检测结果。
4. 防止污染的措施
大肠菌群往往通过所使用的原料、工艺过程、空气、设备、工具等进入生产系统。为了防止污染,通常采用的措施有以下几点:
4.1 加强啤酒生产用水的环境治理和前期消毒灭菌处理,杜绝大肠菌群污染源。定期对酿造用水进行检测,发现问题,立即对症解决。
4.2 冷麦汁设备在使用前先用85℃以上的热水清洗灭菌,然后再用85℃1%—2%的火碱进行清洁无菌,冷却检测合格后投入使用。
4.3 发酵工段的地面经常打扫,杜绝粘滑。与生产无关或无用的物质及时清理出车间或定置摆放。 发酵工段的管排经常擦抹除尘,管排连接阀门保持洁净,连接管禁止接地。
4.4 发酵罐使用完毕,先用清水喷淋10—15分钟,无泡沫后,用碱性清洗剂清洗60分钟,再用常温水冲洗30分钟,后用酸性清洗剂洗涤20分钟,最后用双氧水循环灭菌20分钟。
4.5 酒泵、输酒管路和胶管除按规定链接有关容器执行PIC清洗外,还要定期的做拉刷处理和甲醛浸泡处理。
4.6 对于发酵工段的管排连接件,要经常的进行人工刷洗或连接管路上进行管路CIP洗涤,不用时,放入特定的水槽内,用1%火碱溶液或杀菌剂(二氧化氯浓度大于200PPm,双氧水浓度大于0.5%,常温下浸泡,浸泡不少于2小时。使用前用无菌水冲净或连接管路上进行管路CIP洗涤)。
4.7 过滤机用完后,先用清水冲洗至无泡沫为止,用时约10—15分钟。用40℃—50℃以上热碱水冲洗并排放,当热碱水变清、杂质较少时开始循环,循环10—20分钟为止。用CIP水冲洗 ,至PH呈中性,最后用杀菌液(双氧水≥0.5%)浸泡。过滤纸板不用时,放置在干燥通风处,防止滋生杂菌。
4.8 灌酒机在使用前后先用冷水冲洗设备至无泡沫时,后用70℃热水进行清洗灭菌,再用1%—2%的火碱进行清洁灭菌,完成后选择有代表性的管酒阀进行微生物检测,合格后方可使用。
4.9 对生啤酒进行巴士杀菌时,杀菌PU值应控制在15—20范围以内,以确保生啤酒中的微生物被杀灭,保证成品酒的卫生指标合格。
总之,做好大肠菌群的检测工作,及时反馈啤酒生产过程的卫生状况,是改善和提高企业卫生管理水平的重要手段。为此企业要做好以下几方面的工作:1)要充分认识做好大肠菌群检测工作的必要性和重要性,要投入充足的物力、财力和人力,保证硬件设施完善高效。2)科学合理的制定大肠菌群的检测规程,严格按照规程和规律,做好大肠菌群的检测工作。3)选定啤酒生产过程的关键控制点,制定出完善的控制措施,定时检测大肠菌群水平,保证100%的卫生合格率。4)制定科学合理的杀菌、清洁工艺和程序,完善保证措施,确保清洁杀菌过程有效地进行,做好生产过程的卫生管理工作。
上一篇:提高北方多粮酒质量的工艺措施
下一篇:低压蒸粮清洁生产新工艺浅析
评论排行
- ·中国发酵企业数据库(4)
- ·(4)
- ·CoQ10高产菌株选育的研究进展(2)
- ·抗生素发酵工艺所用冷却塔的性能分析及处理(1)
- ·微生物菌种选育技术.rar(1)
- ·发酵生产染菌及其防治(1)
- ·赤藓糖醇发酵工艺研究(1)
- ·重组AiiA 蛋白可溶性表达及发酵条件优化(1)
- ·生物反应器设计软件_发酵罐绿色版(1)
- ·酵母粉、酵母浸粉的区别(1)
- ·雷帕霉素研究进展(1)
- ·透明质酸用途和行业概况(1)
- ·黄酒制作工艺(1)
- ·水解(酸化)工艺与厌氧发酵的区别(1)
- ·糖蜜酒精废液处理过程中产生的微生物蛋...(1)
- ·紫杉醇高产菌发酵产物的分离、纯化和鉴定(1)

