发酵过程的控制
2007-11-21 23:09:31 来源:技术与应用 评论:0 点击:
1发酵参数及检测方法
发酵参数是发酵过程及其菌株的生理生化特征数据,反应环境变化和细胞代谢生理变化的许多重要信息,发酵参数的检测是为了获得各种信息,以便对于发酵过程实施有效的控制。
1.1发酵参数
发酵参数可分为物理参数,如温度、压力、体积、流量等。物理化学参数,如pH、溶解氧、溶CO2、氧化还原电位、气相成分等。化学参数,如基质浓度、产物浓度等。生物学参数,如生物量、细胞形态。
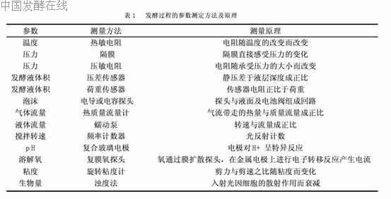
1.2发酵参数的测量方法、原理
根据发酵参数的不同,测量的原理、方法也不同。各种参数发酵过程检测技术的测量方法、原理
如表1。
2发酵传感器
发酵参数的变化信息通过安装在发酵罐内的传感器检测,由变送器转换为标准信号,通过二次仪表显示、记录,或传送给计算机处理。
2.1发酵过程对传感器的常规要求
发酵过程对传感器的常规要求为准确性、精确度、灵敏度、分辨能力要高,响应时间滞后要小,能够长时间稳定工作,可靠性好,具有可维修性。
2.2特殊要求
对发酵用传感器的特殊要求是由发酵反应的特点决定的,发酵底物中含有大量的微生物,必须考虑卫生要求,发酵过程中不允许有其他杂菌污染。
(1)灭菌
传感器与发酵液直接接触,一般要求传感器能与发酵液同时进行高压蒸汽灭菌,不能耐受蒸汽灭菌的传感器可在罐外用其他方法灭菌后无菌装入。
(2)发酵过程中保持无菌
发酵过程中保持无菌,要求传感器与外界大气隔绝,采用的方法有蒸汽汽封、O形圈密封、套管隔断等。
(3)避免传感器被培养基和细菌污染
发酵用传感器容易被培养基和细菌污染,应选用不易污染的材料如不锈钢,同时要注意结构设计,选择无死角的形状和结构,防止微生物附着及干扰,便于清洗,不允许泄漏。
(4)抗干扰能力
传感器只与被测变量有关而不受过程中其他变量和周围环境条件变化影响的能力,如抗气泡及泡沫干扰等。
2.3发酵用传感器的分类
传感器有不同的分类方法,按测量方式有:离线传感器、在线传感器、原位传感器;按测量原理有:用力敏元件、热敏元件、光敏元件、磁敏元件、电化学元件以及生物感受膜等制作的传感器。
2.3.1按测量方式分类
(1)离线传感器 传感器不安装在发酵罐内,由人工取样进行手动或自动测量操作,测量数据通过人机对话输入计算机。
(2)在线传感器 传感器与自动取样系统相连,对过程变量连续、自动测定,如用于对发酵液成分进行测定的流动注射分析(F I A)系统和高效液相层析(HPLC)系统,对尾气成分进行测定的气体分析仪
或质谱仪等。
(3)原位传感器 传感器安装在发酵罐内,直接与发酵液接触,给出连续响应信号,如温度、压力、p H、溶氧等的测量。
2.3.2按测量原理分类
(1)力敏元件 包括各种压敏元件、速度与加速度元件、压差元件。
(2)热敏元件 包括测温元件和测热元件。
(3)光敏元件 如光导纤维、光电管等。
(4)磁敏元件 利用各种磁效应的分析仪器。
(5)电化学传感器 以电化学反应为基础,可
将非电量直接转换成电信号。如pH传感器、氧化还原电位传感器及溶氧传感器。
2.4发酵过程的主要在线传感器
发酵过程的主要在线传感器有pH传感器、溶氧传感器、氧化还原电位传感器、溶二氧化碳传感器。
2.4.1 pH传感器
pH传感器装在加压护套内,能维持电极内部压力高于发酵液压力,使电极内的电解液通过多孔塞保持向外的正向流动。护套可以在带压状态下使传感器自由插入或取出发酵罐,便于罐外灭菌,以延长使用寿命。
2.4.2溶氧传感器
一般使用复膜溶氧探头,探头产生的电流正比于通过膜扩散入探头的氧量。复膜溶氧探头测量的是氧分压。
2.4.3氧化还原电位传感器
氧化还原电位传感器测量发酵液中氧化剂与还原剂之间的电位。对厌氧或氧限制发酵,由于发酵液中溶氧压低于溶氧传感器的测量下限,可以用此法测量厌氧或氧限制发酵底物的氧化还原电位。
2.4.4溶二氧化碳传感器
发酵液中溶CO2较高时可能抑制微生物生长并降低代谢物的产量。在通气良好及搅拌发酵罐中,溶CO2分压可作为排气CO2含量的粗略估计。溶CO2传感器由一支pH探头和缓冲液组成。缓冲液与被测发酵液中的CO2分压保持平衡,缓冲液的pH值可间接表示发酵液中的CO2分压。
2.5发酵检测中新型传感器
上述传感器能对发酵过程的物理参数、化学参数进行检测,但不能测定生物学参数如生物量、基质和产物浓度。
离子选择电极:离子选择电极是对某种离子呈特异反应的电化学传感器。离子选择电极依所用膜材料不同可以分成玻璃膜电极、固体膜电极、液体离子交换膜电极、天然载体液膜电极、气体敏感膜电极和离子选择场效应管。这些电极缺点是不能蒸汽灭菌,膜易黏着发酵液中的蛋白质和细胞。生物传感器:生物传感器是能够将生物学敏感材料固定化的传感装置,它与适当的转换系统连接,将生化信号转化成可定量和可处理的电信号。生物传感器由以下三部分组成:①生物学元件;②将生物学元件感知的被检测物质转化成电信号的转换器;③数据处理电路和装置。由于生物学元件对蒸汽和化学灭菌不稳定,目前在发酵过程中还不能在线应用。
3发酵过程其他的检测分析
3.1生物量的检测分析
干细胞浓度:取一定量发酵液,过滤并洗涤除去可溶物后,将滤饼干燥至恒重而得。粘度:主要用于指示微生物的生长和自溶,与生物量不直接相关。一般使用旋转式粘度计进行测量。
浊度:测得的光密度与细胞浓度成线性关系。浊度测量用常规比色计或分光光度计进行。
3.2发酵液成分分析
发酵液分析对于了解、控制发酵过程十分重要。高效液相层析具有分辨率高、灵敏度好、测量范围广、快速等优点,目前已成为实验室分析的主导方法。与适当的自动取样系统连接,它可对发酵液进行在线分析。
相关热词搜索:过程
上一篇:结晶与重结晶经验谈2
下一篇:气升式发酵罐在生产实践中的应用
评论排行
- ·中国发酵企业数据库(4)
- ·(4)
- ·CoQ10高产菌株选育的研究进展(2)
- ·抗生素发酵工艺所用冷却塔的性能分析及处理(1)
- ·微生物菌种选育技术.rar(1)
- ·发酵生产染菌及其防治(1)
- ·赤藓糖醇发酵工艺研究(1)
- ·重组AiiA 蛋白可溶性表达及发酵条件优化(1)
- ·生物反应器设计软件_发酵罐绿色版(1)
- ·酵母粉、酵母浸粉的区别(1)
- ·雷帕霉素研究进展(1)
- ·透明质酸用途和行业概况(1)
- ·黄酒制作工艺(1)
- ·水解(酸化)工艺与厌氧发酵的区别(1)
- ·糖蜜酒精废液处理过程中产生的微生物蛋...(1)
- ·紫杉醇高产菌发酵产物的分离、纯化和鉴定(1)

