酶在纺织行业中的应用技术与发展前景
2009-07-19 14:29:05 来源:本站原创 评论:0 点击:
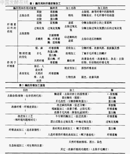
图l为纤维素类纤维的主要酶处理工艺
酶的作用与纤维织物加工以及酶用于纤维织物的加工流程分别见表1和表2。
表1和表2分别说明了酶的作用与纤维加工之间的关系及酶用于纤维织物的加工流程。从表中可看出,生物酶应用于染整工业最早是从织物退浆开始的。用淀粉酶催化水解织物上的淀粉浆料已经有多年历史,目前仍然是去除织物上的淀粉浆料的主要方法。应用于染整工业的退浆淀粉酶主要是a一淀粉酶、13一淀粉酶,一般使用温度为5O~70~C,pH值在6~7左右。目前用于退浆的淀粉酶主要向高温高效方向发展,高温淀粉酶,不仅可以提高退浆效率,而且可以同时去除混合浆料中的PVC等化学浆料。 应用于棉织物精练加工的生物酶主要是果胶酶、脂肪酶和纤维素酶等。用果胶酶可以去除棉纤维表面的果胶物质,但单独使用果胶酶,很难达到理想的精练效果。一般添加合适的表面活性剂一非离子型表面活性剂,帮助酶向微生物孑L和裂缝中渗透,并使它们在有利于发挥催化作用的位置上排列。另可加入纤维素酶,可大大提高生物精练的效果。用纤维素酶去除粗毛中的草刺等纤维素杂质,可避免羊毛纤维的损伤。蛋白水解酶用于蚕丝精练比淀粉酶退浆更早地被研究和利用。丝胶是一种易溶于温水和碱水的物质,易受到酶的作用,是由于酶的作用并不损伤蚕丝本身,所以酶练时没有皂碱法精练时因残留的肥皂所产生的麻烦。
生物酶技术在染整工业中成功应用的另一个领域是纤维素分类纤维及蛋白质纤维织物的生物酶处理加工。主要使用酶剂是蛋白酶和纤维素酶。表2表明了纤维素类纤维的酶处理工艺,经纤维素酶整理后,织物外观和手感可以获得很大的改善。如麻织物,纤维粗硬,织物刚性大,触感差,用纤维素酶处理后,织物的刚性和硬挺度降低,光滑度和悬垂性提高,使织物获得极好的手感,因酶作用于纤维表面伸出的绒头,使纤维中硬而直的尖端部分原纤化纤维变得柔软,同时因去除了表面和绒毛,织物的光洁度提高,改善了麻织物的刺痒触感,称“生物抛光”。另一个较成功的实例是用纤维素酶进行牛仔布的石磨整理,商业上称“生物洗处理”,基本原理是用纤维素酶水解部分纤维素,同时通过机械揉搓和摩擦的协同作用,具有独特艳丽的表面和柔软手感。
蛋白酶在织物后整理加工中,使再生纤维素中提高纯度纤维素纤维(Tence1)表面原纤化,主要用于羊毛地毯的后整理、毛织物防缩整理、羊毛衫“机可洗处理”及织物后脱胶整理。传统的去除羊毛鳞片的方法是用氢氧化钠和次氯酸钠的烈性工艺,但此工艺腐蚀性强,氯的气味浓,不符合文明生产的要求。用酶处理消除羊毛鳞片,可改善羊毛织物的防毡缩性和提高光泽,同时对毛纤维的损伤小,可使羊毛地毯表面光洁、毛茸高箕。用蛋白酶法处理羊毛衫可具有“机可织的性能”。有些织物,织后需脱胶,因蛋白酶处理可防止退色,且织物手感柔软。
生物酶除了在织物前处理及后整理中得到广泛应用外,在其它方面也有应用。用过氧化氢分解酶应用于织物上的过氧化氢漂白,可去除织物上残留的过氧化氢,避免后续染色出现染斑和染花,比传统的还原剂法具有效率高、节能和无环境污染的优点,是生产绿色纺织品的主要工艺之一。
传统的羊毛染色工艺均为l0o℃下沸染,这种染色工艺耗能大,易损伤羊毛纤维,使染色织物手感粗糙,选用合适的蛋白酶用于羊毛染色,破坏羊毛纤维表面的鳞片结构,可促进染料向纤维内部扩散,提高染色速率和上染百分率。这种低温染色有利于节能和节省染料,减少纤维损伤,减少对环境的污染,改善了手感,提高了质量。
用生物酶对织物进行风格整理可使棉变得像天鹅绒,粘胶象真丝,麻变得柔软,羊毛变得像羊绒,真丝变为“天使的皮肤”,使整理后的织物呈现出特有的风格。如Tencel、粘胶等人造丝织物用酶处理,去除初级原纤维化的原纤部分,再经过次级原纤化,可使织物获得桃皮绒触感。 综上所述,生物酶技术在染整工业中具有广泛的应用前景。 我们应当不失时机地抓紧对各种染整工业用生物酶的研制,解决染整中的一些难题,如酶的专一性,纤维的安全问题,尽可能减少纤维强力下降,酶的高效性问题,寻找耐温的酶种,蛋白酶作用的局限性问题等,加速我国染整工业的技术改造,早日完成染整工艺的更新换代,使我们的染整加工技术水平尽可能赶上世界先进水平。
上一篇:角蛋白酶研究进展 基础研究
下一篇:酶制剂在蛋品加工中的应用前景
评论排行
- ·中国发酵企业数据库(4)
- ·(4)
- ·CoQ10高产菌株选育的研究进展(2)
- ·抗生素发酵工艺所用冷却塔的性能分析及处理(1)
- ·微生物菌种选育技术.rar(1)
- ·发酵生产染菌及其防治(1)
- ·赤藓糖醇发酵工艺研究(1)
- ·重组AiiA 蛋白可溶性表达及发酵条件优化(1)
- ·生物反应器设计软件_发酵罐绿色版(1)
- ·酵母粉、酵母浸粉的区别(1)
- ·雷帕霉素研究进展(1)
- ·透明质酸用途和行业概况(1)
- ·黄酒制作工艺(1)
- ·水解(酸化)工艺与厌氧发酵的区别(1)
- ·糖蜜酒精废液处理过程中产生的微生物蛋...(1)
- ·紫杉醇高产菌发酵产物的分离、纯化和鉴定(1)



