高产纤维素酶生二素链霉菌的鉴定与选育研究
2007-04-15 09:06:11 来源:ChinaBrewing 评论:0 点击:
纤维素酶是一种多组分的混合蛋白质,在适当的条件下,能水解不溶性纤维素材料成可溶性糖。纤维素酶至少含有3种成分的酶,分别为可任意切断纤维素分子中β-1,4-糖苷键的内切β-葡聚糖酶(EG,也称CX酶,CMC酶);从还原基末端开始切断β-1,4-糖苷键分解成纤维二糖的外切β-葡聚糖酶(CHB,也称C1酶,微晶纤维素酶);将纤维素二糖分解成葡萄糖的β-葡萄糖苷酶(BG)。纤维素酶已被广泛用于纺织工业,饲料工业及医药工业等。我国年需求量超过2000t,但目前国内产量不足400t[1],其根本原因是菌种产酶率低,成本高,从而严重影响我国纤维素酶的工业发展。本文对分离到产纤维素酶的生二素链霉菌采用诱变育种技术,筛选出以稻草为底物,产酶活力高,稳定性好,适用于液体发酵的突变菌种,由于生二素链霉菌有一定的拮抗能力,且滤纸酶活相对较高。实验主要用紫外与硫酸二乙酯(DES)复合诱变,紫外线波长为136nm~390nm的射线,是一种非电离辐射,使被照射物质的分子或原子中的内层电子提高能级跃迁到能量高的外层轨道(称为激发),导致分子的理化变化。DNA分子上的碱基能强烈吸收紫外线,而且嘧啶比嘌呤敏感100倍。紫外线辐射可引起DNA链的断裂、DNA分子内和分子间的交联、核酸与蛋白质的交联,以及胞嘧啶和尿嘧啶的水合作用等,但最主要的则是形成嘧啶二聚体,它会阻碍双链的解链和复制,阻碍碱基的正常配对,从而导致基因突变。它的遗传效应主要是引起GC→AT的转换或移码突变。硫酸二乙酯是一种烷化剂,能与DNA中碱基发生化学变化,从而引起DNA复制时碱基配对的转换或颠换[2]。
1材料与方法
1.1材料
1.1.1样品样品采集:分别采自稻田土壤、朽木,牛粪等样品。
1.1.2培养基增殖培养基[3];分离筛选平板培养基[4];鉴定培养基。其鉴定培养基为高氏一号[5],淀粉培养基[5],营养琼脂[5],明胶培养基[5],牛奶培养基[6],葡萄糖天门冬素琼胶[6],蔗糖硝酸盐琼胶[6],甘油苹果酸钙琼胶[6],硝酸盐还原试验培养基[6],硫化氢试验培养基[6],甘油硝酸盐琼胶[6]。发酵培养基:稻草粉5%,麸皮2%,豆饼粉3%,玉米浆2%,KH2PO40.5%,CaCl20.3%,pH5.0。稻草预处理的方法:稻草粉碎,过40目,经过4%NaOH,100℃处理15min,过滤后用酸中和至pH4.5,在105℃干燥24h,备用。
1.2方法
1.2.1纤维素酶生产菌的筛选[7]初筛方法:将采集的各样品取少许分别放入含有50mL增殖培养基的300mL三角瓶中,30℃、200r/min,培养3d~5d,然后分别稀释涂布于分离筛选平板培养基上,观察菌落特征和透明圈大小。
复筛方法:将初筛得到的菌株制成孢子悬液(108个/mL),发酵培养基装量为50mL/500mL,接入1mL孢子悬液。置于旋转摇床250r/min、30℃培养5d,发酵液用6层纱布过滤,滤液4000r/min离心15min,去除菌丝,取上清液测羧甲基纤维素酶活力和滤纸酶活力。通过测定发酵原液中纤维素酶活单位,综合比较各菌株的产酶能力,得到酶活较高的菌株。
1.2.2纤维素酶活力测定[8]羧甲基纤维素酶(CMCase)活力:取适当稀释的上清液0.5mL,加pH4.8醋酸缓冲液0.5mL,再加入1%CMC-Na0.5mL,50℃反应30min,取出,加入2mLDNS溶液,沸水浴中保持5min,流水冷却,定容至25mL,混匀,在550nm处比色。滤纸酶(FPA)活力:取适当稀释的上清液0.5mL,以50mg(1cm×6cm)新华滤纸条为底物,加入pH4.8醋酸缓冲液0.5mL,以不加底物为对照,50℃反应60min,取出,加入2mLDNS溶液,沸水浴中保持5min,流水冷却,定容至25mL,混匀,在550nm处比色。酶活定义:以1mL酶液1min分解底物生成1μmol葡萄糖的酶量定义为1个酶活单位。
1.2.3菌株的鉴定菌落形态观察:在平板上划线接种,35℃培养,连续几天观察菌落边缘和表面的质地、颜色、纹饰等形态变化。显微形态观察:用压片法和插片法,在光学显微镜下观察菌丝、孢子丝和孢子等形态。生理生化特性观察:生理生化特征参照《伯杰系统细菌学鉴定手册》[9]和《微生物分类学》[10]。1.2.4菌株的诱变处理[11]孢子悬液的制备:取试管斜面种,用无菌水洗下孢子,将孢子悬液移入装有玻璃珠的三角瓶中,35℃振荡2h~3h,用脱脂棉过滤除去菌丝,得孢子滤液,并以10倍稀释法作一系列稀释,显微镜观察计数。取浓度为106个/mL的孢子悬液进行诱变。诱变剂和诱变方法:取浓度为106个/mL的孢子悬液1mL,采用紫外线(UV)和硫酸二乙酯(DES,作用终浓度为1%)复合诱变的方法处理,其诱变处理的具体时间见表1。取诱变处理完毕后的孢子悬液0.5mL,涂布于分离筛选平板培养基,用牛皮纸和黑塑料袋包好后,35℃恒温培养5d。筛选方法同上述分离筛选方法。

诱变程序:出发菌株→单孢子悬浮液→诱变处理→平板初筛→单菌落分离→5次摇瓶复筛(取平均值)→稳定性复筛。2结果与分析2.1菌株的筛选结果根据水解圈和菌落的直径比值及菌株的生长状况,从中筛选到了9株分解纤维素能力较好的菌,并分别进行划线分离、编号并保藏于固体斜面培养基上。这9株菌摇瓶复筛的结果见表2。其中编号为NC-7的菌株的CMC酶活和FPA酶活均要高于其他产纤维素酶的菌株,作进一步的研究。2.2NC-7菌株的鉴定结果
2.2.1NC-7菌株的菌落观察NC-7菌株在高氏一号培养基上培养3d,可以观察到菌落干燥,不透明,带有土腥味,小而致密,菌落长到2mm~3mm后基本不再扩大,而且菌落常常排列成链状。菌落生长旺盛,数目较多,呈现地衣状,乳脂白色,气生菌丝体为白色,随着培养时间的延长,菌落表面颜色会有所变化,最终为灰白色。菌落与培养基的结合牢固程度不如霉菌,菌落容易挑破。根据这些特性,可以鉴定NC-7菌株为放线菌。
2.2.2NC-7菌株的显微观察
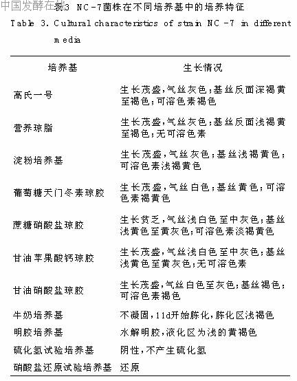
经显微镜形态观察,发现NC-7菌株的菌丝直径小于1μm,且菌丝呈现丝状分枝。未分化成孢子丝的菌丝无横隔。孢子丝是通过横割分裂的方式产生孢子,在成熟的孢子丝中才会出现横隔。从图1和图2可见,NC-7菌株的孢子丝呈现单轮辐射螺旋,菌丝向四周发散。周围分散的小球状的小点就是通过缢裂产生的成熟孢子。该菌株非常符合链霉菌的特征,因此鉴定为链霉属菌[8]。2.2.3NC-7菌株的生理生化观察根据NC-7菌株在不同的培养基中的生长情况,以及生理生化特征(见表3),初步鉴定NC-7菌株为链霉菌属中的生二素链霉菌(StreptomycesAmbofaciens)[8-10]。

2.3NC-7菌株诱变结果
2.3.1复合诱变对NC-7菌株产酶的影响通过改变诱变时间,得到了6种不同的复合诱变结果,从每一复合诱变的残存菌落中,选择透明圈直径与菌落直径比值最大的1株菌进行发酵并命名,结果见表4。由表4结果发现,当对NC-7菌株进行硫酸二乙酯处理60min、再经紫外处理70s或硫酸二乙酯处理60min、再经紫外处理80s复合诱变效果较好。多次重复实验后,得到2株CMC酶活和FPA酶活都显著提高的菌株,分别是X402菌株和P303菌株。2.3.2突变菌株X402、P303与出发菌株NC-7产酶比较(见表5)
从表5可知,X402菌株、P303菌株比NC-7菌株的CMC酶活分别提高13.21%、23.92%,FPA酶活分别提高38.95%、22.44%,透明圈/菌落直径也增大,结果如图3。
2.3.3突变株X402、P303的遗传稳定性试验将X402菌株、P303菌株在察氏培养基斜面上进行5次传代试验培养,每移接1次,同时转接入发酵培养基进行培养产酶试验,结果见表6。从表6可以看出,经5次传代接种培养后,X402菌株、P303菌株的纤维素酶活力变化不大,且从外观观察孢子布满整个斜面的时间、孢子大小、颜色、密度也基本无变化。可见X402菌株、P303菌株都具有较高遗传稳定性,可以作为生产菌株进行应用。
3讨论
从朽木中分离到1株产纤维酶活力高的NC-7菌株,经形态特征及生理生化特征初步鉴定为链霉菌属中的生二素链霉菌(Streptomycesambofaciens)。通过硫酸二乙酯60min-紫外70s、硫酸二乙酯60min-紫外80s复合诱变的方法对生二素链霉菌孢子进行诱变,得到2株产酶活最佳菌,即高产突变菌株X402和P303,发酵原液中FPA酶活分别为2.85IU/mL、2.52IU/mL,比出发菌株NC-7酶活提高38.95%、22.44%;发酵原液中CMC酶活分别为4.83IU/mL、5.29IU/mL比出发菌株NC-7酶活分别提高13.21%和23.92%。由于纤维素酶是由多种酶组成的混合酶系,不同组分的酶相互协同有利于提高纤维素酶的活力。而目前研究较多的是霉菌,霉菌产生的纤维素酶一般都以CMC酶活为主,FPA酶活较低。实验得到的2株生二素链霉菌高产突变菌株具有较高的CMC酶活和FPA酶活,虽然X402菌株的CMC酶活低于P303菌株,但X402菌株的FPA酶活却高于P303菌株,达到2.85IU/mL。比目前文献报道[13]的要高,这对放线菌产生的纤维素酶酶系的了解有一定的参考价值。生二素链霉菌属于链霉菌菌属,在其生长过程中会产生一些抗菌素,从而抑制杂菌生长,因此,X402菌株和P303菌株是有开发利用前景的纤维素分解菌。
相关热词搜索:高产纤维素酶
上一篇:MB22木聚糖酶发酵条件的研究
下一篇:木聚糖酶的特性及应用前景
评论排行
- ·中国发酵企业数据库(4)
- ·(4)
- ·CoQ10高产菌株选育的研究进展(2)
- ·抗生素发酵工艺所用冷却塔的性能分析及处理(1)
- ·微生物菌种选育技术.rar(1)
- ·发酵生产染菌及其防治(1)
- ·赤藓糖醇发酵工艺研究(1)
- ·重组AiiA 蛋白可溶性表达及发酵条件优化(1)
- ·生物反应器设计软件_发酵罐绿色版(1)
- ·酵母粉、酵母浸粉的区别(1)
- ·雷帕霉素研究进展(1)
- ·透明质酸用途和行业概况(1)
- ·黄酒制作工艺(1)
- ·水解(酸化)工艺与厌氧发酵的区别(1)
- ·糖蜜酒精废液处理过程中产生的微生物蛋...(1)
- ·紫杉醇高产菌发酵产物的分离、纯化和鉴定(1)

